Course Placements
Placement Overview
If you are not TSI complete in an area, the math and/or English courses you take in your first semester will be based on your TSI score and TSI diagnostic score. If you are a first-time freshman, your high school GPA may also play a factor.
If you are not TSI complete in math, your academic program will affect the initial sequence of math courses you take. Algebraic programs have a different course sequence than non-algebraic programs.
TSI Status Placement
If you do not have a college ready classification based on your TSI scores and you do not otherwise have a qualifying exemption on file, you will be required to follow a developmental education plan each semester until you are classified as college ready.
If you are not college ready in a subject, please refer to the developmental course tracks section below to see the developmental plan you will be on. Your Academic Advisor will also review this information with you in your initial advising appointment.
| TSI Placement Status | TSI Mathematics Scores | TSI English, Language Arts, and Reading (ELAR) Scores |
|---|---|---|
| College Ready | TSI Math score: 950+ | TSI ELAR score: 945+ and TSI Essay score: 5+ |
| College Ready | TSI Math score: 900-949 and TSI Math Diagnostic score: 6 |
TSI ELAR score: 900-944 and TSI Essay score: 5+ and TSI ELAR Diagnostic score: 5+ |
| Not College Ready | TSI Math score: 900-949 and TSI Math Diagnostic score: 1-5 |
TSI ELAR score: 900-944 and TSI Essay score: 1-4 and TSI ELAR Diagnostic score: 1-4 |
Algebraic vs. Non-Algebraic Programs
-
Algebraic Programs
- All College of Business Administration programs
- All College of Science and Engineering Technology programs
- The following College of Education programs:
- Education and Composite Science, BS
- Education and Interdisciplinary Agriculture, BS
- Education and Mathematics, BS
- Educational Studies, BA
- All College of Health Sciences programs except Interior Design, BA; Interior Design, BS; and Fashion Merchandising, BS
-
Non-Algebraic Programs
- All College of Arts and Media programs
- All College of Criminal Justice programs
- All College of Education programs except Education and Composite Science, BS; Education and Mathematics, BS; Education and Interdisciplinary Agriculture, BS; and Educational Studies, BA.
- The following College of Health Sciences programs:
- Interior Design, BA
- Interior Design, BS
- Fashion Merchandising, BS
- All College of Humanities and Social Sciences programs
Developmental Course Tracks
A printer-friendly version of all possible developmental course tracks can be found here.
-
Not College Ready Math (Algebraic Major) Tracks
Depending on your TSI math diagnostic score, you will take either a two-semester sequence or one-semester sequence of courses.
Once you have successfully completed your developmental course sequence, you will be made TSI complete in math.
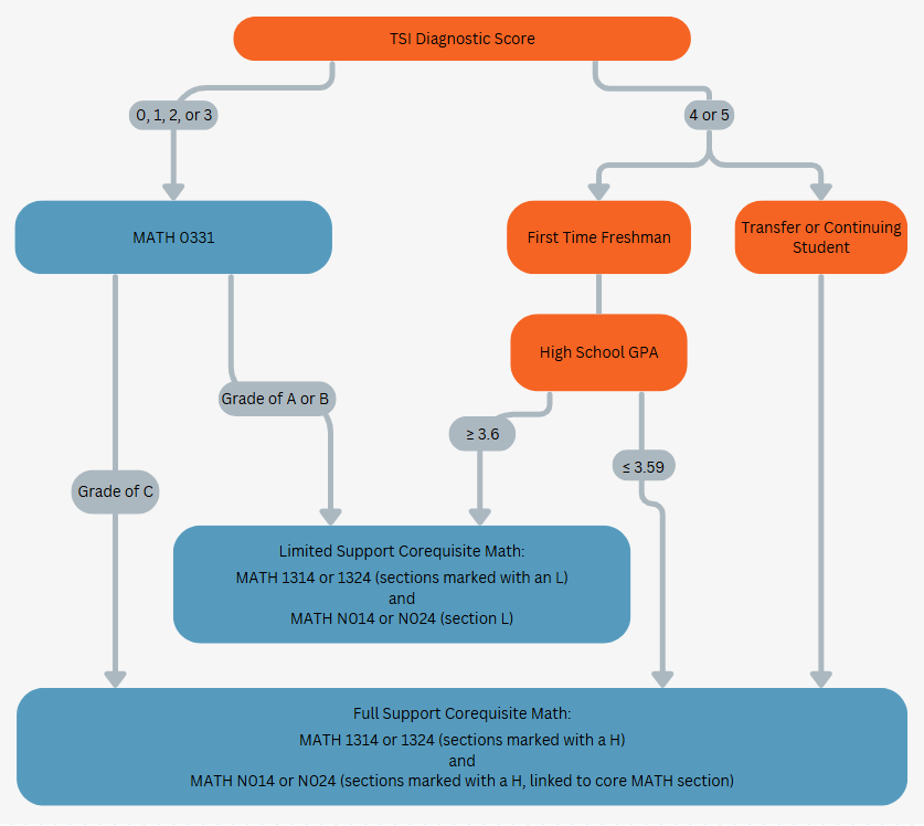
If your TSI math diagnostic score is a 3 or below...
- Your first semester, you will take:
- MATH 0331
- Your semester after completing MATH 0331 with a C or better, you will take:
- Limited support MATH and MATH N0, if you made an A or B in MATH 0331
- Full support MATH and MATH N0, if you made a C in MATH 0331
If your TSI math diagnostic score is a 4 or 5...
- and you are a first-time freshman...
- You will take limited support MATH and MATH N0, if your high school GPA is a 3.6 or above
- You will take full support MATH and MATH N0, if your high school GPA is a 3.59 or below
- and you are a transfer or continuing student...
- You will take full support MATH and MATH N0
-
Not College Ready Math (Non-Algebraic Major) Tracks
You will take a corequisite developmental course and freshman-level core mathematic course in your first semester.
Once you have successfully completed these courses, you will be made TSI complete in math.
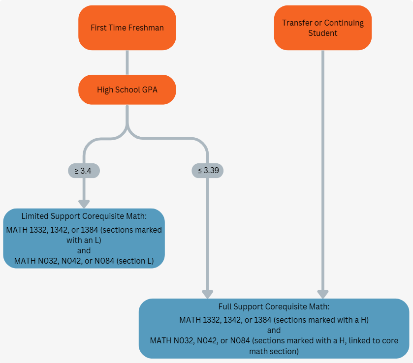
If you are a first-time freshman...
- You will take limited support MATH and MATH N0, if your high school GPA is a 3.4 or above
- You will take full support MATH and MATH N0, if your high school GPA is a 3.39 or below
If you are a transfer or continuing student...
- You will take full support MATH and MATH N0
-
Not College Ready English Tracks
You will take ENGL 1301 (freshman-level English) and a developmental INRW course in your first semester.
Once you have successfully completed these courses, you will be made TSI complete in reading and writing.
If your TSI ELAR score is below a 945 and your TSI diagnostic score is below a 3...
- You will take ENGL 1301 and INRW 0014
If your TSI ELAR score is a 945 or above and your TSI essay score is below a 5, or if your TSI diagnostic score is a 4 or 5...
- You will take ENGL 1301 and INRW 0011
Developmental Section Guides
Printer-friendly guides of Spring 2026 developmental section guides are available:
- Full and limited support math for algebraic majors.
- Full and limited support math for non-algebraic majors.
- Full and limited support English for all majors.
-
Full Support Corequisite Math Sections
You will register for:
- One college level MATH section (sections marked with a H)
- One corequisite support MATH N0 section (sections marked with an H; your specific section will be tied to your college level MATH section)
MATH and MATH N0 sections are directly linked together. Register for the MATH N0 section directly next to the college level MATH section you pick out on the below chart.
Spring 2026 Full Support Sections
-
Limited Support Corequisite Math Sections
You will register for:
- One college level MATH section (sections marked with an L)
- One corequisite support MATH N0 section (section L)
Register for section 60 of your MATH N0 course, regardless of the college level MATH section you pick out on the below chart.
Spring 2026 Limited Support Sections
-
Full and Limited Support English Sections
You will register for:
- One ENGL 1301 section (any that does not have an EWCAT attribute)
- One INRW 0014 section or one INRW 0011 section (the course matching the one listed for you in the development course tracks above)
Spring 2026 Full & Limited Support Sections
For immediate assistance, please contact the Registrar's Office:
Phone: 936.294.1040
Email: TSI@shsu.edu